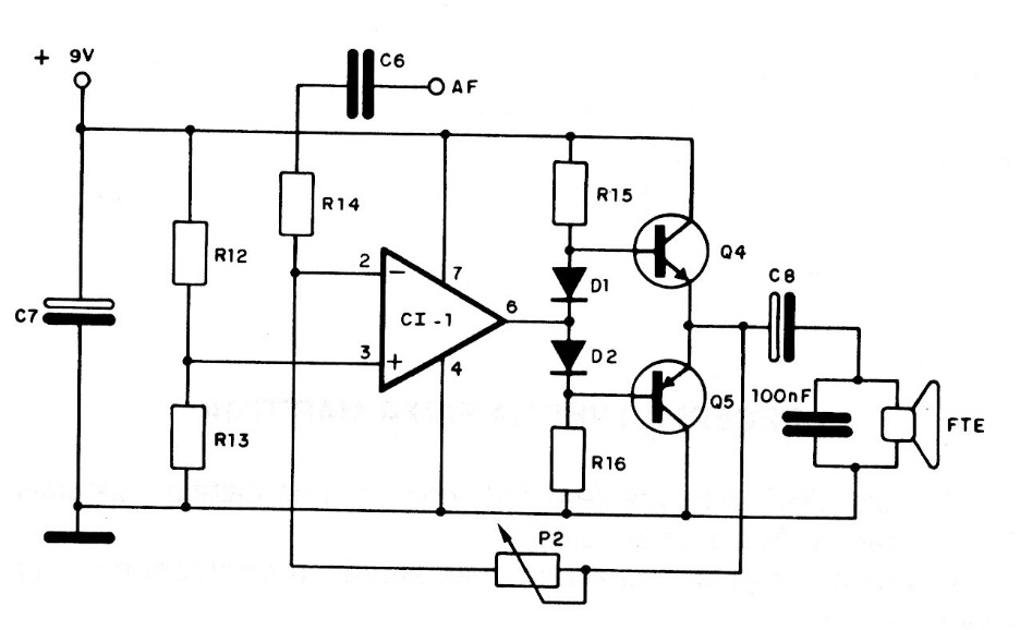
This circuit can be used on receivers like the previous circuit. The operational can be the 741 and the output transistors can be the BD135 and BD136. The circuit is from an old documentation from 1989. R12 and R3 are 10k. 47k R14 and 100k P2. R15 and R6 are 2k2, C7 is 100 uF, C5 is 100 nF and C6 is 220 uF.




