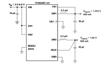
This circuit was obtained from the Texas Instruments component datasheet which can supply currents of 1 A (1,225 V and 400 mA (1.85 V). The inputs can be between 2.5 and 6 V. The circuit is step down.

This circuit was obtained from the Texas Instruments component datasheet which can supply currents of 1 A (1,225 V and 400 mA (1.85 V). The inputs can be between 2.5 and 6 V. The circuit is step down.
