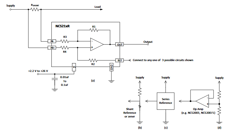
This circuit was obtained directly in the component's datasheet, and in it we have the use of Sensirion's NCS21xR current sensor. The circuit is bidirectional, and we have the suggestion of 3 different voltage references.
This circuit was obtained directly in the component's datasheet, and in it we have the use of Sensirion's NCS21xR current sensor. The circuit is bidirectional, and we have the suggestion of 3 different voltage references.