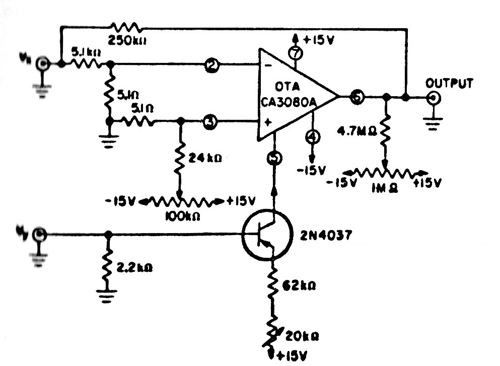
This circuit performs the multiplication of voltages without considering its signal. The circuit is based on documentation from the 1980s and should be implemented with modern operationals since the original is discontinued. The power supply is symmetrical.




