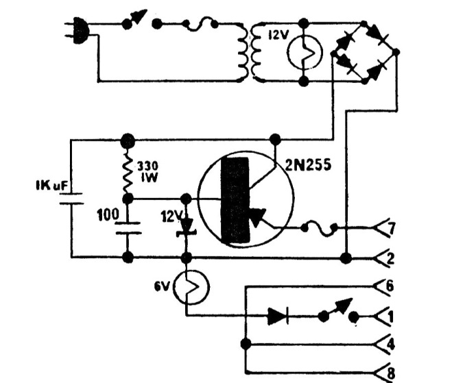
This circuit was suggested by Motorola to power a transceiver from the power grid. The transistor is of power admitting equivalent as the 2N3055 with radiator and the transformer has 12 V of secondary voltage.
This circuit was suggested by Motorola to power a transceiver from the power grid. The transistor is of power admitting equivalent as the 2N3055 with radiator and the transformer has 12 V of secondary voltage.