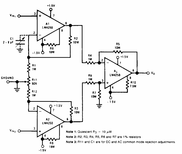
Found in National Semiconductor publication from the 1980s. This gain-100 circuit can be implemented with equivalent modern components, including lower voltage supply.
This Intersil circuit was found in a 1980s documentation. Operational are of the time, but current...
Under this name, the popular electronic magazine of major/June 1969 introduced a simple...
We found this circuit in documentation from the 90s. It is a common configuration that is given in two...