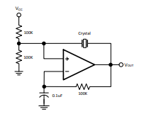
Suitable for battery powered microcontrolled applications this Texas Instruments circuit from its 2018 datasheet for the LMV7238 can be powered by 2.7 and 5 V voltages.

Suitable for battery powered microcontrolled applications this Texas Instruments circuit from its 2018 datasheet for the LMV7238 can be powered by 2.7 and 5 V voltages.
