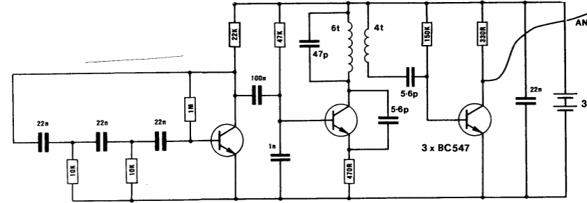
This little transmitter was found in a documentation about the transmitter being intended for the fun of finding the transmitter using an FM radio. The circuit operates in the FM range determined by the coils and has a range of a few tens of meters.
This little transmitter was found in a documentation about the transmitter being intended for the fun of finding the transmitter using an FM radio. The circuit operates in the FM range determined by the coils and has a range of a few tens of meters.