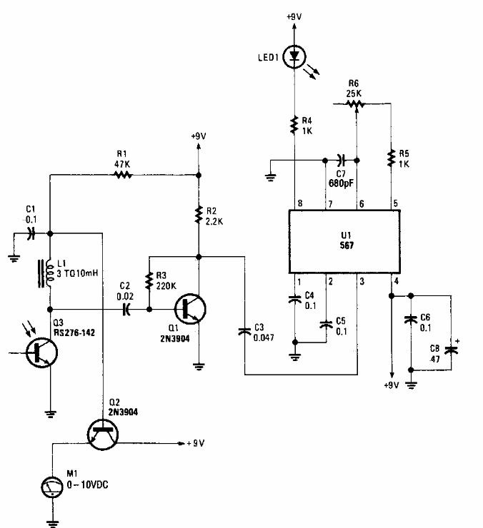
Found in Popular Electronics from the 90's, this tuned to infrared modulated receiver uses a PLL. The circuit has a signal strength indicator.
This circuit was obtained from an old American documentation having a limited adjustment range....
The movement of the LEDs in this circuit mimics the back-and-forth movement of a pendulum, making it...
This circuit is from a 1967 documentation. It makes use of varicap and diode tunnel in addition to...