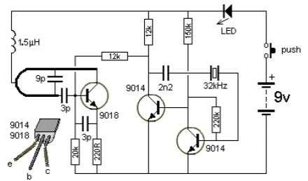
This circuit uses a lower frequency crystal in an excitation system for an oscillator with a coil made on the printed circuit board itself. Equivalent transistors can be used. The circuit was found in recent English documentation and is quite critical.




