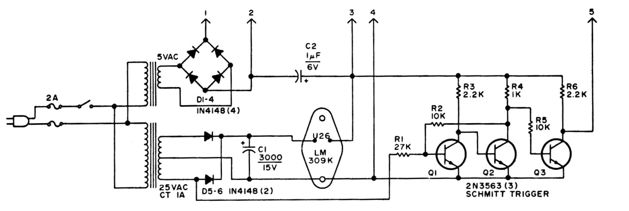
In the figure we have a source suggestion for the bench with several outputs that can be used according to the desired application. We have outputs without regulation and filtering for external circuits with these resources to outputs with regulation and filtering.




