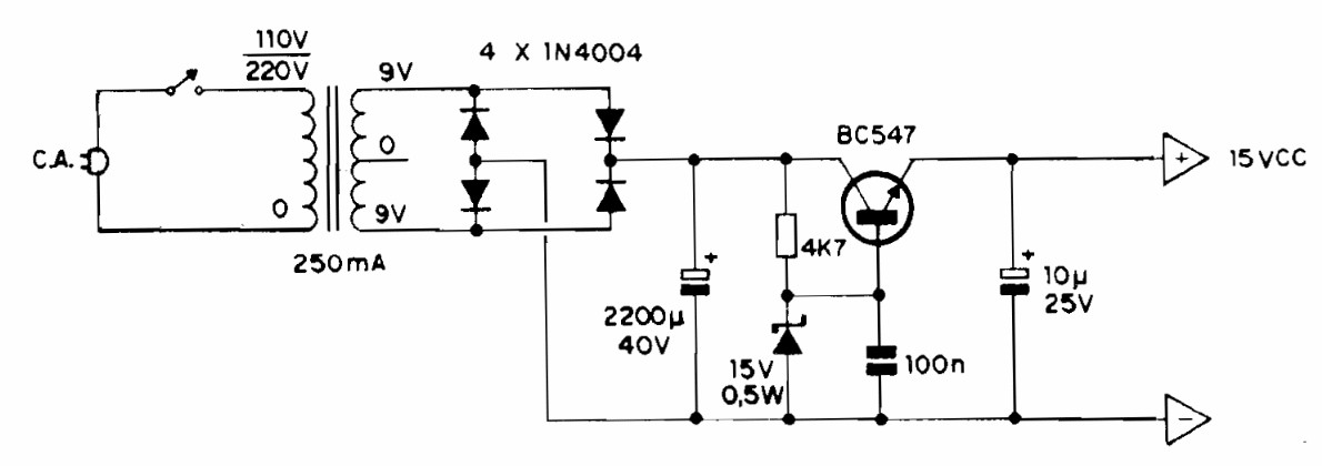
This small source for low consumption projects was found in an old national documentation. The transistor is for general use and the transformer has 50 to 100 mA of secondary current.
We found this circuit in the On Semiconductor thyristor manual. He makes use of a triac and a PUT....
This 80's circuit uses a light-sensitive SCR or LASCR and a one-sided silicon switch SUS, uncommon...
Using an RCA CA3018 as a base, this circuit has a sensitivity of 2 Mohms per volt. The circuit is from a...