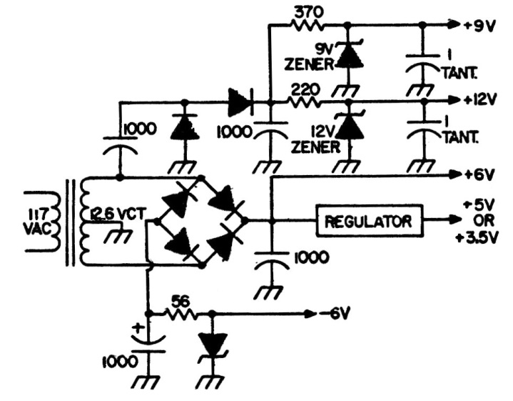
This simple low current source for the bench was found in ancient American documentation. The zeners are 1 W and the diodes can all be 1N4002. The transformer is 12.6 V with central socket and current up to 500 mA.
This simple low current source for the bench was found in ancient American documentation. The zeners are 1 W and the diodes can all be 1N4002. The transformer is 12.6 V with central socket and current up to 500 mA.