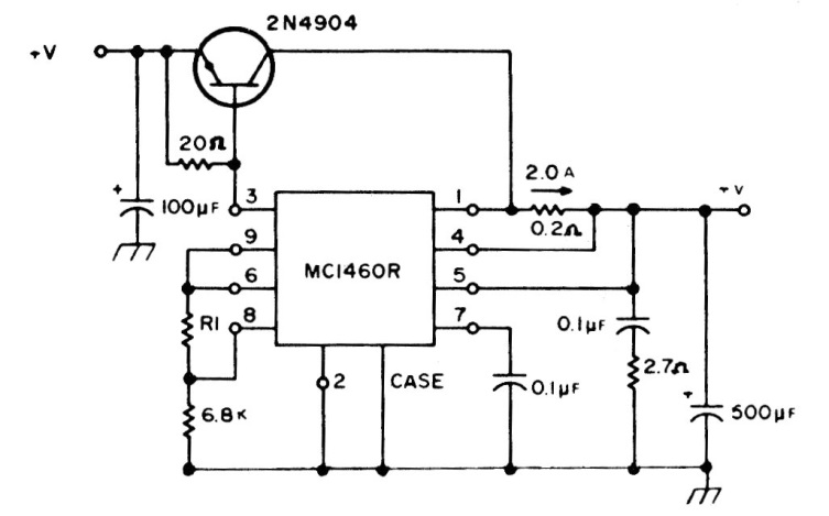
This circuit is from a Motorola integrated circuit manual. The integrated used is no longer common in our market and the power transistor must be equipped with a heat sink.
This two-microphone amplifier was found in a April 1961 Radio Electronics Magazine. The circuit is...
We found this experimental musical instrument in a 1977 Radio Shack brochure. The sound produced...
With this circuit it is possible to modulate the radiation emitted by a laser diode in amplitude. The...