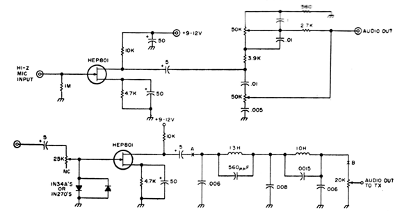
This old circuit, found in a 1975 documentation, was designed to limit, and filter signals from audio compressors, to obtain more quality for them. The FETs can be the BF245, and the supply is made with voltages in the range of 9 to 12 V.

This old circuit, found in a 1975 documentation, was designed to limit, and filter signals from audio compressors, to obtain more quality for them. The FETs can be the BF245, and the supply is made with voltages in the range of 9 to 12 V.
