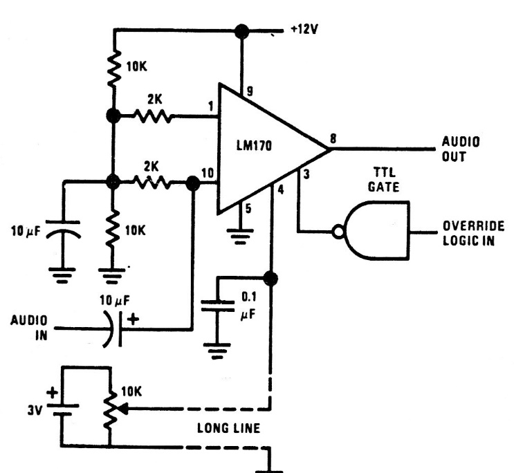
We found this circuit in an old American documentation. The circuit can be adapted for modern applications, since the integrated circuit used is uncommon nowadays.
The 78XX series voltage regulator integrated circuits do not support an input voltage greater than...
This is the complete circuit of a multimeter using a 50 uA instrument with a 2k coil. The circuit...
This circuit came out in a Popular Electronics from December 1995. It is a double T configuration that...