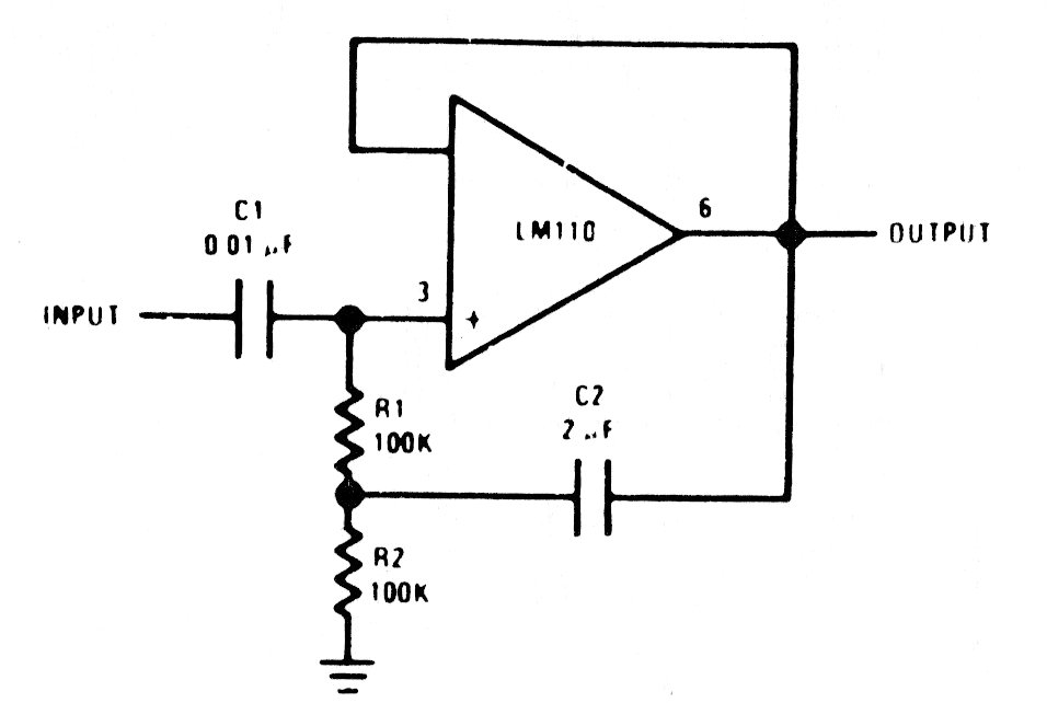
This setting appears elsewhere in this section. This is found in an American documentation from the 70s. The circuit is valid for other operational amplifiers. The power supply must be symmetrical.
This setting appears elsewhere in this section. This is found in an American documentation from the 70s. The circuit is valid for other operational amplifiers. The power supply must be symmetrical.