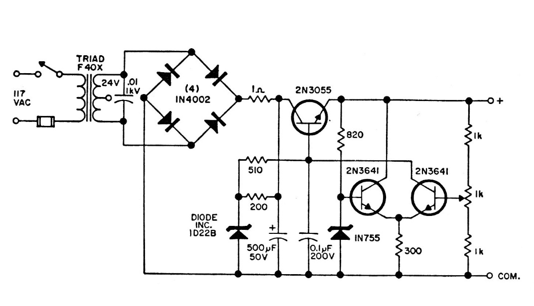
This stabilized source can supply currents up to 700 mA and the output voltage is close to 15 V. a little less with the load. The power transistor must have a good heat radiator.
We found this circuit in a 1956 Sylvania publication. It serves to monitor telegraph transmissions being...
Texas Instruments SN74HCS08 Q1 2-Input AND Gates These Texas Instruments 2 to 6 V low voltage...
This 1980s circuit uses components of the era that can be replaced by modern equivalents. For the FET we can...