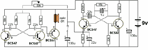
This circuit can be installed inside a toy space gun to produce a “Phaser” effect. The circuit is from recent English documentation and the components used are all still common today.

This circuit can be installed inside a toy space gun to produce a “Phaser” effect. The circuit is from recent English documentation and the components used are all still common today.
