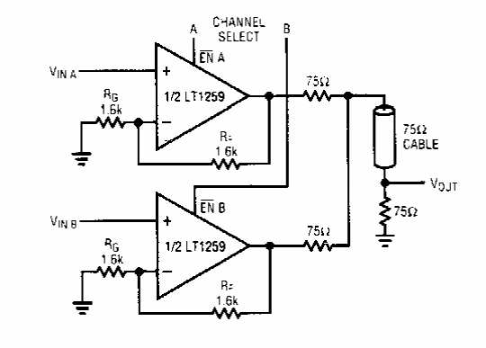
Found in old documentation from Linear Technology, this circuit is intended for the transmission of 2 video signals over the same cable.

Found in old documentation from Linear Technology, this circuit is intended for the transmission of 2 video signals over the same cable.
