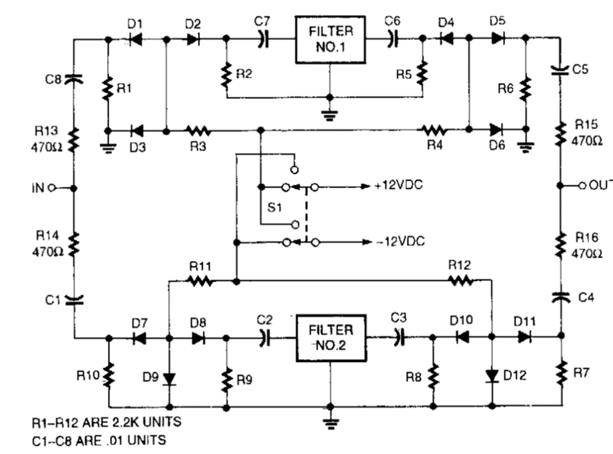
Found in Popular Electronics from the 1980s, this circuit is intended for switching filters with PIN diodes.
This simple rain, leak or moisture detector circuit appears in other places on this site with...
In the figure we show how to add a 100k ohms potentiometer to implement an oscillator controlled by this...
This circuit divides frequencies of up to about 7 MHz by 10 and by 100. The input signal must be...