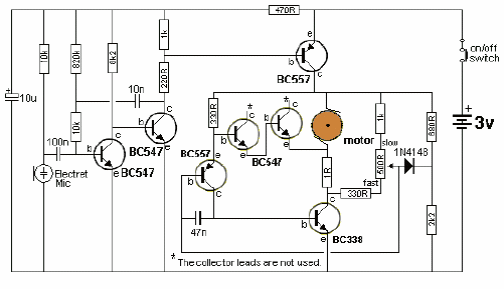
This is an improved version of the previous circuit that includes speed control. The engine can be of the type that includes a gearbox. The circuit triggers the small 3 V motor when the microphone picks up sound.

This is an improved version of the previous circuit that includes speed control. The engine can be of the type that includes a gearbox. The circuit triggers the small 3 V motor when the microphone picks up sound.
