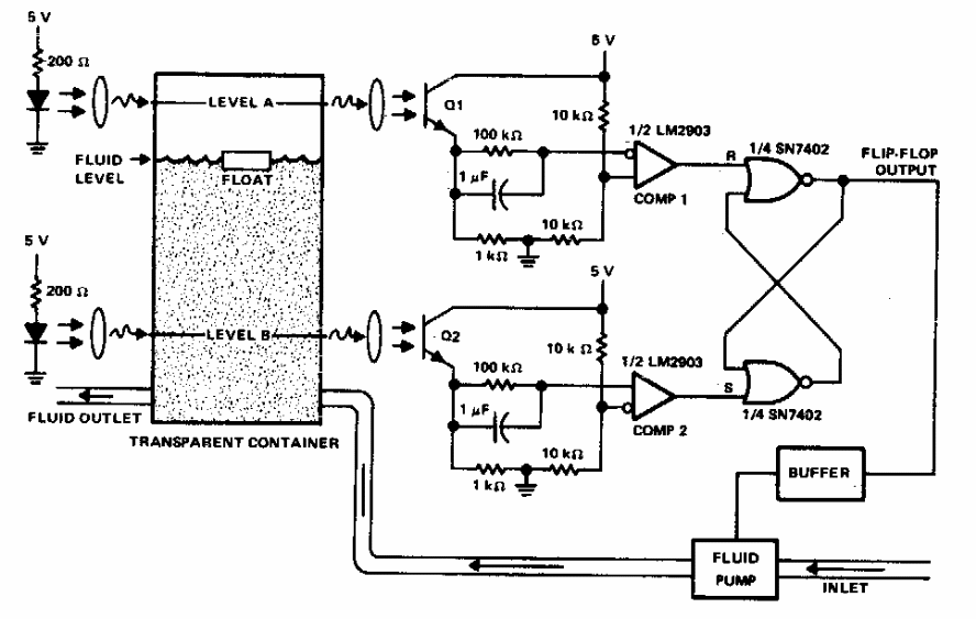
Found in documentation from the 70s, this TTL circuit is based on optical sensors made with LEDs and phototransistors installed in the reservoir. The circuit appears in this section from other sources.
Found in documentation from the 70s, this TTL circuit is based on optical sensors made with LEDs and phototransistors installed in the reservoir. The circuit appears in this section from other sources.