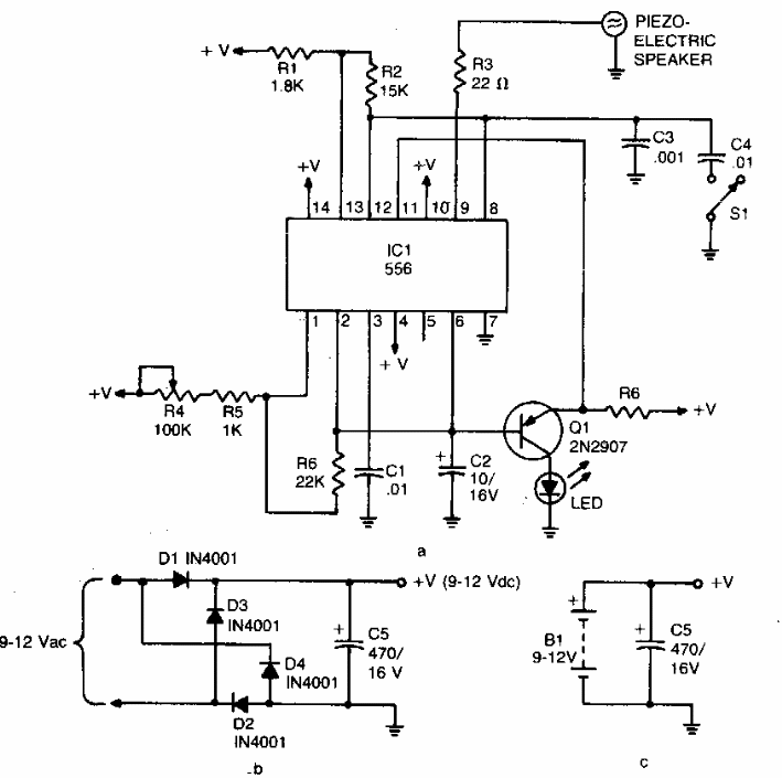
This sophisticated repellent uses a double 555. We find it in an American documentation from the 80's. The circuit can be powered by batteries or source included in the diagram.
The figure shows how to implement a No – OR or NOR function with 1 general purpose transistor. The supply...
In the figure we have a three-phase AC motor control for voltages up to 600 V or 1200 V depending on...
This circuit consists of a small inverter that can generate a few hundred volts of DC voltage...