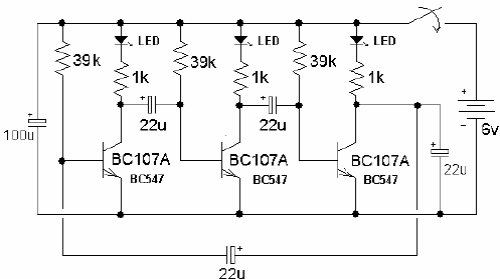
This configuration appears on our website obtained from several sources. This is from English documentation and makes use of BC107 transistors, but which can be replaced by the modern version the BC547 and even BC548. The frequency of the effect is given by the capacitors.




