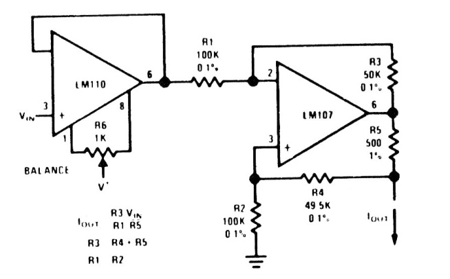
Settings like this can be found in this section and on this website, but from different sources of information. This is from American documentation from the 1970s. Operational equivalents can be used, and the power supply must be symmetrical.
Settings like this can be found in this section and on this website, but from different sources of information. This is from American documentation from the 1970s. Operational equivalents can be used, and the power supply must be symmetrical.