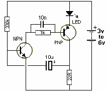
This configuration with complementary transistors causes an LED to flash at a frequency that is basically given by the capacitor. Transistors can be general-purpose such as BC548 and BC558.

This configuration with complementary transistors causes an LED to flash at a frequency that is basically given by the capacitor. Transistors can be general-purpose such as BC548 and BC558.
