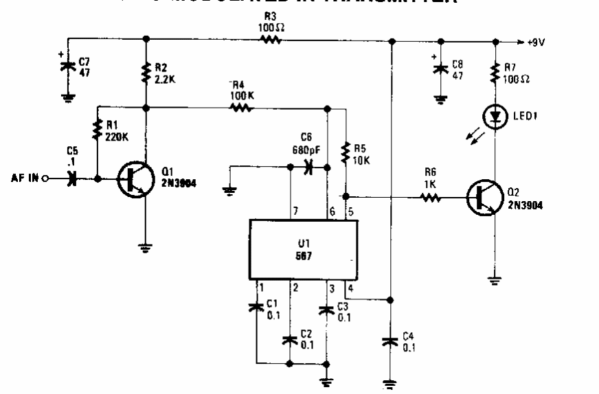
Found in a Popular Electronics from the 90s, this circuit can act as a transmitter for an audio link. The output transistor admits a higher power equivalent, depending on the LED.
This capacimeter was obtained in European documentation from the 1980s. The indicator instrument, a...
This circuit for the logic control of the 555 in a power supply was found in the October 1989...
This configuration with the LM111 was found in your factory manual. The circuit can be implemented with...