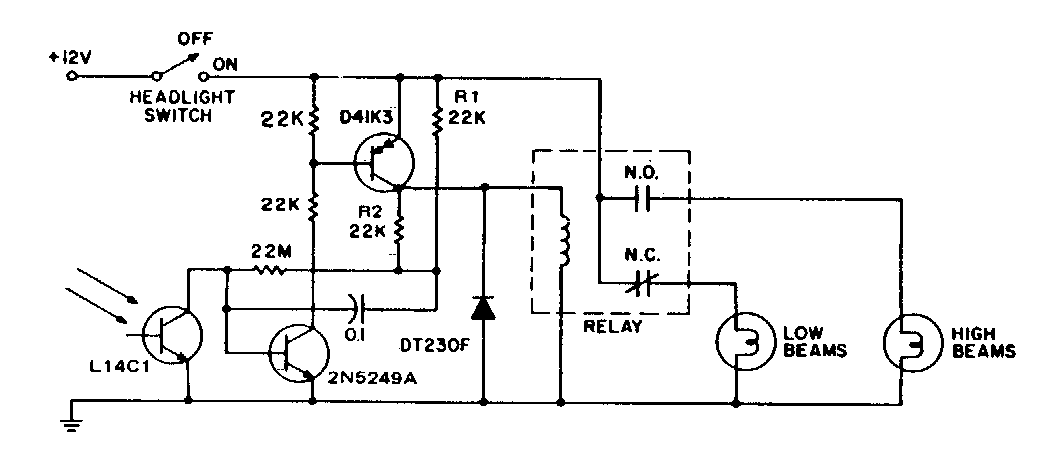
This circuit is from General Electric from the 80s, using a relay with high current contacts (20 A). The transistor admits equivalent, and any phototransistor can be used as a sensor.
This timer uses common components today. It activates a relay after intervals that can be adjusted up...
September 2016 - It can be obtained from Mouser Electronics the new ADC AD7779 from Analog Devices with...
Found in Popular Electronics from the 90s, this circuit consists of a timer that turns off the...