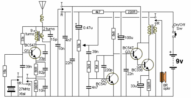
This intercom for the 27 MHz band was found in a recent English documentation, working with a battery of 9. The range is of the order of hundreds of meters in the open field and the crystals of the two devices of the pair must have the same frequency.




