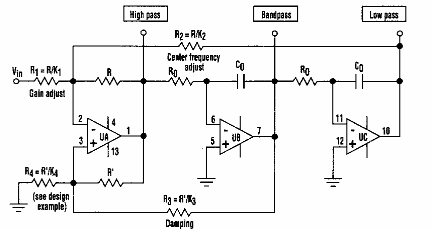
This circuit was found in an American documentation from the 1980s. The circuit combines filters of different types in a single structure, each of which can be programmed for a frequency.
The circuit shown is from an old European publication. In it we have the way to activate a relay...
We found this circuit in a European publication from the 1990s. Transistors are still common types...
This circuit was found in an American documentation and can be added to common amplifiers of any...