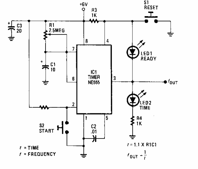
This circuit was obtained in a Hands-On Electronics from the 90's. The circuit turns on one LED at the end of the timer, erasing the other. The timing can be increased by changing C1.
We found this circuit in a 70's RCA manual. The circuit provides 0.5 W power in the 700 MHz to 1...
The duration of the output pulse in this circuit depends on C. This capacitor can have values in...
The inverter shown in the figure can generate voltages in the range of 80 to 600 volts depending on the...