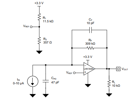
The operational amplifier used in this circuit is a low voltage type from Texas Instruments, being indicated for applications such as shield sensor. The circuit is from the component's datasheet and the supply is made with 3.3 V.

The operational amplifier used in this circuit is a low voltage type from Texas Instruments, being indicated for applications such as shield sensor. The circuit is from the component's datasheet and the supply is made with 3.3 V.
