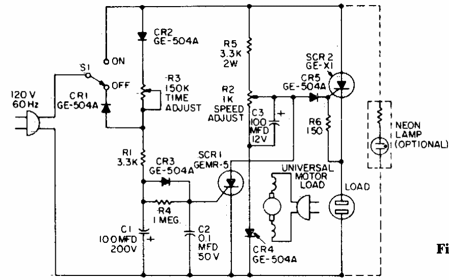
This circuit for alternating current loads has a built-in timer. SCR2 is according to the motor current and must be equipped with a heat sink. The circuit is from a 70s GE documentation.
This circuit was taken from a Popular Electronics from the 1990s. The circuit triggers a relay that...
The transformer inf this circuit is a 6 or 9 V unit and diodes 1N4002. The filter capacitor is 2...
This circuit causes a relay to oscillate generating a signal that turns into high voltage in a...