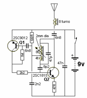
We found this circuit in recent English documentation. The frequency is adjusted by the core of the oscillating coil. Modern equivalent transistors can be used, as the original circuit appears to have come from Japanese documentation for the transistors it uses.




