This high-gain circuit was found in American documentation from the 1990s. The operational amplifier supports a modern equivalent.
Taken from a 1956 Raytheon transistor manual, this circuit uses varistors to obtain modulation of a signal...
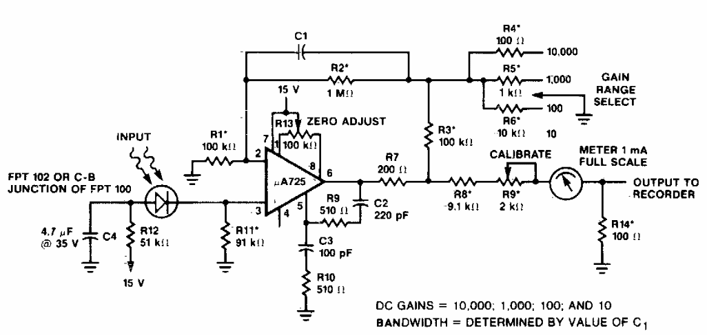
TL064 can also be used in this amplifier suggested by Motorola's Linear Interface ICs of 1993. The...
This circuit was obtained in a 1982 English magazine of 1982. This circuit has three external...