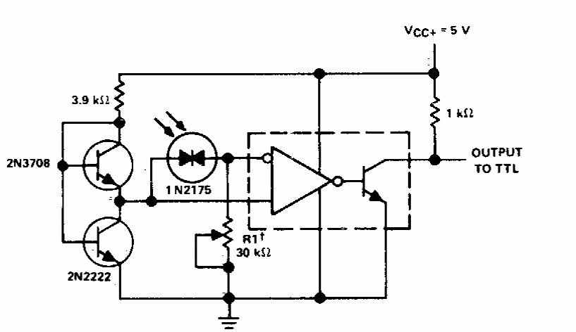
This high-precision circuit was found in documentation from the 1990s. The integrated circuit is an LM111 or another in the series. The circuit has TTL output and can function as a shield.
This circuit was found in an American documentation from 1969. It serves to trigger circuits by...
This input stage has unit gain but a high input impedance and low output impedance. The circuit is...
The circuit presented was found in the Linear Applications Handbook of the National Semiconductor of 1994....