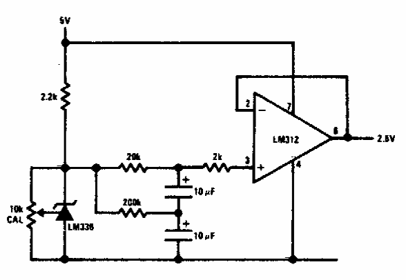
The components used in this circuit are old, as it was obtained in documentation from the 80's. Modern equivalents can be tried out.

The components used in this circuit are old, as it was obtained in documentation from the 80's. Modern equivalents can be tried out.
