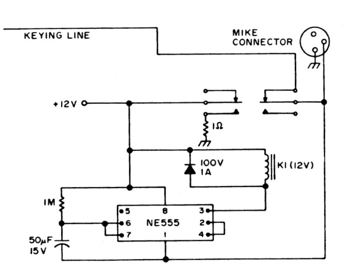
This circuit was found in 80's telecom documentation. Its purpose is to control a microphone in the process of transmitting voice and Morse signals.
The 78XX series voltage regulator integrated circuits do not support an input voltage greater than...
This is the complete circuit of a multimeter using a 50 uA instrument with a 2k coil. The circuit...
This circuit came out in a Popular Electronics from December 1995. It is a double T configuration that...