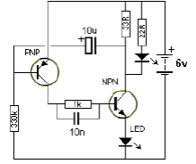
This version is a variation of the previous circuit, inverting the position of the transistors to have the drive by the NPN transistor. The 10 uF capacitor determines the frequency and can be changed over a wide range of values.

This version is a variation of the previous circuit, inverting the position of the transistors to have the drive by the NPN transistor. The 10 uF capacitor determines the frequency and can be changed over a wide range of values.
