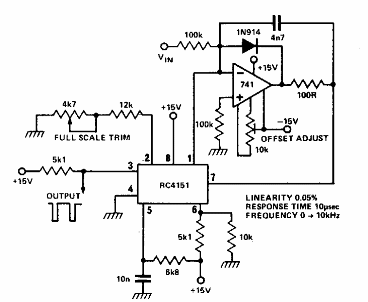
This circuit makes use of components from the time it was published. The TCA151 is not a common component today. The circuit generates 10 to 10 kHz signals.
The 78XX series voltage regulator integrated circuits do not support an input voltage greater than...
This is the complete circuit of a multimeter using a 50 uA instrument with a 2k coil. The circuit...
This circuit came out in a Popular Electronics from December 1995. It is a double T configuration that...