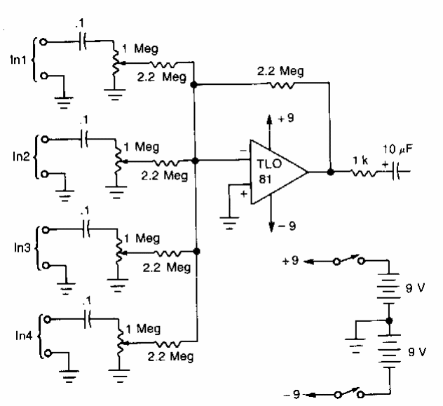
This circuit appears elsewhere on our site and is widely explored for its excellent features. This is from an American documentation being powered by 9 V.

This circuit appears elsewhere on our site and is widely explored for its excellent features. This is from an American documentation being powered by 9 V.
