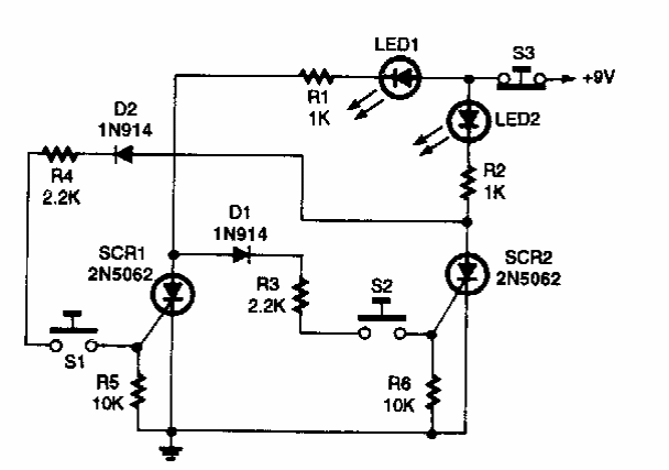
This quick response game was found in a Popular Electronics from the 80s. It uses only discrete analog components. The supply can be done with voltages from 9 to 12 V.

This quick response game was found in a Popular Electronics from the 80s. It uses only discrete analog components. The supply can be done with voltages from 9 to 12 V.
