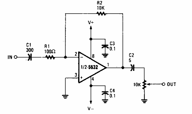
In the figure we have the basic configuration of an operational amplifier for audio signals. The circuit is from a Radio Electronics from the 90s. The power supply must be symmetrical.
This circuit uses a TL071 to differential amplify the signals from a microphone and thus reduce...
With this circuit, found in a 80s Popular Electronics, it is possible to use two ordinary phones in a...
This circuit was found in an American publication from the 1980s. The circuit generates pulses from...