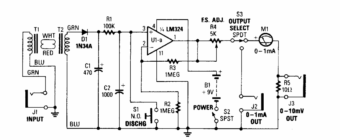
This circuit uses an MW radio tuned to around 540 kHz to detect atmospheric signals, for example, from an approaching storm. The circuit was taken from a Popular Electronics from the 90s.
The 78XX series voltage regulator integrated circuits do not support an input voltage greater than...
This is the complete circuit of a multimeter using a 50 uA instrument with a 2k coil. The circuit...
This circuit came out in a Popular Electronics from December 1995. It is a double T configuration that...