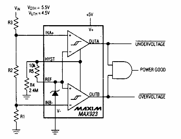
This circuit was obtained from Maxim documentation. The circuit has 4.5 and 5.5V thresholds for 1.068M ohms R1, 61.9k ohms R2, and 1M ohms R3.

This circuit was obtained from Maxim documentation. The circuit has 4.5 and 5.5V thresholds for 1.068M ohms R1, 61.9k ohms R2, and 1M ohms R3.
