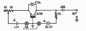
This circuit for crystals from 100 to 500 kHz was found in an American documentation from 1954. The transistor is of an old germanium type, as used at the time.

This circuit for crystals from 100 to 500 kHz was found in an American documentation from 1954. The transistor is of an old germanium type, as used at the time.
