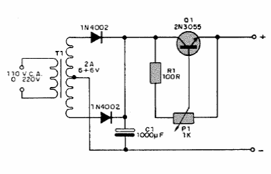
This power supply was originally indicated for work with electroplating. The transformer is 2 A or more. The transistor must have a heat sink.

This power supply was originally indicated for work with electroplating. The transformer is 2 A or more. The transistor must have a heat sink.
