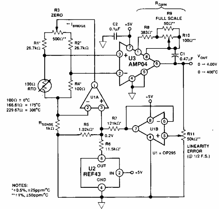
This circuit was found in documentation from Analog Devices, serving to measure temperatures from 0 to 300º C. The components are from the period.
The 78XX series voltage regulator integrated circuits do not support an input voltage greater than...
This is the complete circuit of a multimeter using a 50 uA instrument with a 2k coil. The circuit...
This circuit came out in a Popular Electronics from December 1995. It is a double T configuration that...