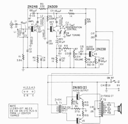
Found in a documentation by Hugo Gernsback from 1960, this receiver uses germanium transistors of the time and has a loudspeaker output.

Found in a documentation by Hugo Gernsback from 1960, this receiver uses germanium transistors of the time and has a loudspeaker output.
